9月3日,北京证券生意所注册建设,这无疑是一项重大利好,对情形工业将爆发哪些起劲影响?中小情形企业又需要知足哪些条件才可以乐成晋级?
9月2日,习近平主席在2021年中国国际服务商业生意会全球服务商业峰会致辞中宣布,继续支持中小企业立异生长,深化新三板刷新,设立北京证券生意所(以下简称:北交所),打造服务立异型中小企业主阵地。
9月3日,北京证券生意所注册建设,这无疑是一项重大利好,对情形工业将爆发哪些起劲影响?中小情形企业又需要知足哪些条件才可以乐成晋级?
北交所设立的配景、定位和意义
中国是商业自由化、便当化的坚定提倡者,也是亚太区域合作和经济一体化的主要加入方。9月16日我国正式申请加入CPTPP,这再次批注晰我国扩大对外开放和推动区域经济合作的坚定刻意。而进一步区域合作和经济一体化的主要基础是中国经济更有活力和科技立异系统更有动力。“中小企业好,中国经济才会好”,中小企业是自主立异的主要力量,现在我国迈入高质量生长新阶段,需要一直完善立异系统、培育壮大立异生长新动力。
北交所的定位是为“专精特新”中小企业直接融资服务,着重服务立异型中小民营企业,其上市条件平移了新三板挂牌公司进入精选层的门槛,从市值和财务指标的多个维度设置上市条件,对生长型、立异型中小企业的容纳性更强。
在北京设立证券生意所,是支持国际科技立异中心建设、完善国家金融管理中心功效、增进经济高质量生长的主要时机。北交所的设立对京津冀以及北方区域经济将施展辐射和刊行动用。关于情形工业而言,可以更好施展资源市场功效作用、增进科技与资源融合、支持中小情形企业立异生长。
北交所在资源市场体制机制方面的刷新立异与突破
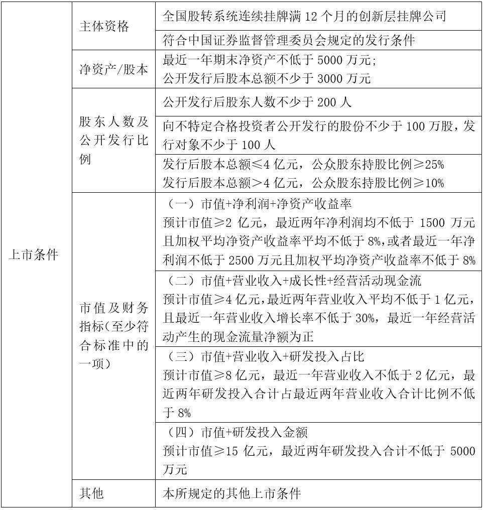
北交所关于完善我国资源市场,建设多条理资源市场,推进我国资源市场制度建设生长,特殊是支持中小企业生长,强化金融支持实体经济,推进金融供应侧结构性刷新有主要意义。作为战略枢纽,北交所在资源市场的体制机制建设、产品立异、注册制刷新等方面有所突破,体现在国际化、立异性、普惠性、数字化、容纳性等方面;北京证券生意所IPO上市条件见附件。
北交所在资源市场体制机制方面的刷新立异与突破主要体现在以下几个方面:
上市门槛更低
通常,上交所科创板、深交所创业板上市条件预计市值为不低于10亿元,而北交所上市标准“市值+净利润+净资产收益率”预计市值为不低于2亿元,这体现出一个显着信号,具备一定盈利能力的中小企业同样可以申请果真刊行股票并上市。而北交所上市标准中“市值+营业收入+生长性+谋划运动现金流”则着重于生长型中小企业上市融资需求。
精准对接“专精特新”小巨人
上市标准中 “市值+营业收入+研发投入”、“市值+研发投入”,这2套上市指标弱化了刊行人一连盈利能力的审核要求,精准对接研发立异驱动的“专精特新”小巨人的上市融资需求。
容纳性更强
北交所未限制上市公司所处的行业,而是更多关注中小企业的一连立异能力与生长性特征,扑面广量大的立异驱动型优质中小企业的容纳性更强。
股权激励比例上限更高
上市公司所有在有用期内的股权激励妄想所涉及的标的股票总数,累计不得凌驾公司股本总额的30%(创业板20%);经股东大会特殊决议批准,单个激励工具通过所有在有用期内的股权激励妄想获授的本公司股票,累计可以凌驾公司股本总额的1%。
服务便当性更高
(1)精简申请文件数目。北交所IPO申请文件只有29项,比照创业板IPO镌汰了行业定位等32项内容,仅增添了上次召募资金使用情形报告1项。(2)提高审核效率。明确审核时限、问询回复时限、暂缓审议时限,延伸财务报告有用期等。(3)上市公司融资并购无邪便捷。支持企业按需无邪融资,设置了快速、便捷的申报和审核安排,明确上市公司可以刊行优先股、可转债等并购支付手段。
北交所将有用引发“专精特新”中小情形企业科技立异活力
“专精特新”中小企业培育初见效果。为勉励中小企业在细分领域的一连手艺立异,国家与各级政府都出台了针对“专精特新”中小企业的勉励政策,随着多项支持政策的出台,专精特新企业培育初见效果。据券商梳理,工业和信息化部2019年启动专精特新“小巨人”企业培育事情,至2021年7月19日已公示3批专精特新“小巨人”企业名单。第一、二、三批专精特新“小巨人”企业划分有248家、1744家和2930家,其中在A股上市的公司划分有35家、157家、119家,共计311家。
“十四五”时代“专精特新”小巨人的帮助政策将继续完善。2021-2025年,中央财务累计安排100亿元以上奖补资金,指导地方完善帮助政策和公共服务系统,分三批(每批不凌驾三年)重点支持1000余家国家级专精特新“小巨人”企业高质量生长。
“专精特新”有助于中小企业的科技属性认定及企业价值提升。国家及省市财务资金奖补以及响应的帮助政策有助于降低“专精特新”中小企业的立异本钱,同时对入选企业带来品牌效应,吸引更多优质要素资源流入优质的中小企业,有助于中小企业专注于细别离艺领域举行一连立异,有助于“专精特新”小巨人对接资源市场。
北交所的设立将有用引发中小企业科技立异的起劲性、自动性和创造性。增进中小企业生长是实现配合富足的主要方面,增进中小企业生长就是增进就业,就是增进配合富足,北交所的建设有助于强化金融支持实体经济,能为更多中小企业提供融资支持,为增进立异型中小企业的生长提供制度安排。这将引发中小企业科技立异的起劲性、自动性和创造性,从而增进我国经济高质量生长。
哪些中小情形企业更有机会乐成上岸北交所?
我们对新三板的环保行业以及水务类公用事业行业的挂牌公司举行了不完全统计,2020年净利润大于1500万元的情形企业达79家,其中:公司治理规范、业绩生长性较好、具有一连科技立异能力的“专精特新”中小情形企业更有机会上岸北京证券生意所,而情形工业的有机固废处置惩罚、节能降碳装备、资源循环使用等细分领域的科技立异驱动型中小情形企业或许更有机会。
附件:北京证券生意所IPO上市条件

备注:凭证现在划定,股转系统每年5月第1周为转层周,由督导机构上报,切合条件的企业即可从基础层转为立异层。
资料泉源:中国水网
营业咨询:400 888 0661
售后服务:400 888 7170
前台总机:0592-6300800